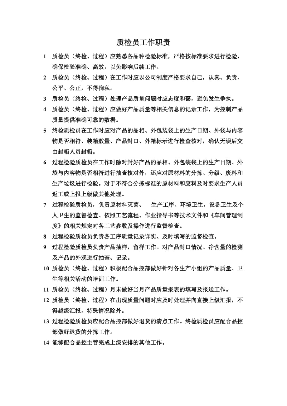
了解最新公司動態及行業資訊
在當今社會,接觸到工作職責的地方越來越多。 崗位職責可以明確每個人的崗位職責是什么,應該承擔什么樣的工作,應該承擔什么樣的責任,怎樣才能做得更好,什么是什么不該做等等。 崗位職責應該如何制定? 以下是小編為大家精心整理的質量技術員崗位職責。 歡迎大家學習參考,希望對大家有所幫助。
質量技術員崗位職責1
職責:
1、參與質量調查和改善工作,策劃收集質量數據,分析數據統計,完善閉環跟蹤,促進質量穩定和提升。
2、獨立行使質量監督權,對生產過程和產品質量進行監督檢查。
3、根據個人能力和特長參與各項與質量相關的工作,如體系監督、改進建議、質量調查、客戶投訴處理、QCC圈子活動等。
工作要求:
1、大專及以上學歷it技術員,理工科專業優先,有質量經驗者可放寬。
2、工作認真嚴謹,積極主動負責,溝通順暢,樂于學習。
3、晉升途徑:→質量助理工程師→質量工程師。
質量技術員崗位職責2
1、負責車間質量和工藝的質量控制。
2、產品質量異常的處理。
3、處理各檢驗點質量問題及客戶反饋,協助生產部提出改進方案,并跟進驗證方案。
4、開展和實施各項質量管理活動; 負責與客戶溝通產品質量問題。
5、負責質量管理體系運行中糾正和預防措施的組織、協調和監督,并跟蹤驗證其實施效果。
6、開展內部質量管理體系的運行檢查,并對不合格的整改措施進行監督驗證。
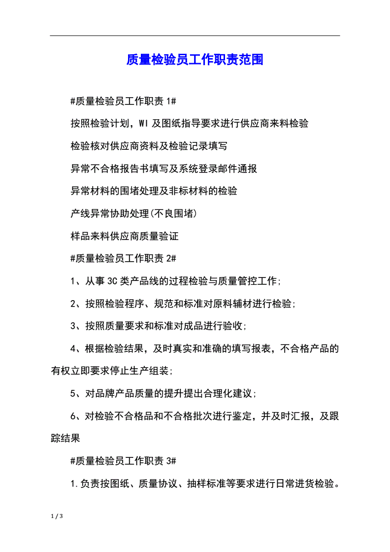
質量技術員崗位職責3
職責:
1、負責各類報表的填寫、收集、審核、確認;
2、督促檢驗人員正確使用量具和檢驗設備,嚴格按標準檢驗,準確及時填寫檢驗單;
3、監督檢驗項目狀態標識,確保檢驗項目狀態標識清晰;
4、協助質量工程師開展本部門的各項工作;
5、報告質檢情況,發現缺陷及時報告質量工程師,調查缺陷原因。
資格:
1、兩年以上相關工作經驗;
2、掌握修理各種通用量具的技能。
質量技術員崗位職責 4
職責:
1、負責客戶在線及IQC端緊急聯絡處理;
2、鞋廠出貨質量管控,必要時進行抽查,確保出貨質量;
3、負責每日客戶端線上良品率和鞋廠質量報告的輸出,每天整理成Excel發送給工廠;

4、對客戶方異常、鞋廠質量問題及時反饋給工廠,并定期召集相應人員進行大會審查;
5. 負責改進工廠的批次跟蹤和療效報告。
工作要求:
1年以上觸摸屏行業工作經驗,精通TP產品外形檢測及操作流程;
2、熟悉ISO體系,有一定的現場質量管理經驗或質量售后服務經驗;
3、統計分析報告及報告匯總;
4、能適應公司業務需要,在外省出差、加班;
5.男女不限。
質量技術員崗位職責5
責任
1、制定供應商來料檢測標準,出現質量問題時聯系、跟進;
2、產線工程質量問題時的聯系方式及對策;
3、熟悉本田ANPQP和本田QAV的要求,有制作ANPQP資料的相關經驗;
4、客戶投訴發生時的對應及對策跟蹤。
5、具有或系統的工程監理經驗和經驗。
工作要求
1、男女不限,20-25歲左右;
機械或汽車相關專業本科及以上學歷;
3、英語四級,日語二級以上;
4、1年以上汽車零部件廠質量相關工作經驗者優先。
5、能對應加班、出差。
質量技術員崗位職責 6
工作職責
1、完成產品相關的檢驗工作(產品潛在和新出現的質量問題);
2、做好統計、記錄,真實、有效、完整;
3、負責產品質量狀態標識,嚴格控制不良品;
4、負責工作現場的環境管理和檢測工具的維護、保管。
資格
1、高中及以上學歷;
2、有機械五金相關工作經驗;
3、熟練使用相關檢測設備;

4、工作認真負責,嚴謹細致,有原則,守紀律;
5、良好的溝通協調能力和良好的團隊合作精神。
質量技術員的工作職責 7
職責:
1、產品質量標準的制定和維護。
2、國內外客戶質量問題的對應。
3、公司生產現場質量問題的分析與支持。
4.加快國內基建和零部件廠商質量提升。
工作要求:
1、熟悉質量相關業務,有處理客戶投訴經驗者優先。
2、熟悉辦公軟件。
3、有質量問題分析調查、QE經驗者優先。
4、大專及以上學歷,磨具、機電或材料成型相關專業。
5. 懂英語的人更好。
質量技術員崗位職責 8
1、配合供應商入駐MFLEX,代辦相關手續(如供應商參觀MFLEX/處理質量問題/分揀或返工);
2. 陪同督導供應商,協調IQC/車間整理/返工全過程;
3. 將有缺陷的樣品發送給供應商進行分析;
4. 向供應商支付測試樣品;
5、節假日和夜間對產線物料問題進行在線確認和反饋SQE(如有需要);
6、IQA部門對緊急物料問題的確認及與SQE的反饋溝通;
7、協助供應商對產線缺陷進行二次檢驗(如SQE缺席或開會);
8、協助異常物料庫存確認及生產線隔離;
9、控制供應商的運營跟蹤和驗證,以改進產品;
10. IQA材料驗證測試;
11、制定新的檢驗標準,培訓疑點檢驗人員;
12.維護QA使用的測試設備/夾具; 培訓 IQA 人員正確使用測試設備/夾具
質量技術員崗位職責 9
職責:
1、協助質量管理部主管制定產品質量保證計劃,協助制定產品標準。
2、協助質量管理部主管制定物料檢驗標準和檢驗規范,并監督執行。

3、協助質量管理部主管對質量事故進行綜合分析和審查,提出合理有效的改進方案。
4、負責對各類質量車禍信息進行匯總歸檔,以滿足產品持續改進的需要。
5、領導交辦的其他工作。
工作要求:
1、大專及以上學歷,質量管理、化工等相關專業。
2、邏輯性強,數據分析應用能力強,溝通能力強。 能夠熟練使用辦公軟件。
3、2年以上質檢工作經驗,有木皮行業工作經驗者優先。
4、精通公司產品及生產工藝技術應用的專業知識,了解公司要求的各種材料的質量標準和檢驗方法。
5、熟悉ISO理論、6S理論等基本理論技能和質量管理相關工具。
質量技術員崗位職責 10
職責:
1. 新機型開發、數據準備、提交各階段的質量確認及測試;
2、負責應對客戶的來訪及考察工作;
3.分析異常點并生成相應的分析報告;
4、負責檢測標準的制作。
工作要求:
1、必須具有2年以上同行業工作經驗;
2、懂英語者優先;
3、會使用CAD、UG、辦公軟件等;
4、有分析能力,能出8D分析報告者優先;
5、必須具備溝通能力、交際能力、性格內向;
6、能接受加班安排,能承受工作壓力。
質量技術員崗位職責 11
(其他可能。)職責
?與團隊合作解決問題。
配合收貨組解決來料質量問題。
? 每日審計線以確保所有工作。
每晚對生產線進行巡檢,確保所有工序都按照工作指引進行。
? cell to the work.to line for any issue。
負責QA檢驗站,按照工作指南的要求對產品進行檢驗。 有問題及時反饋生產部。
?其他工作由。

上級交辦的其他任務。
工作要求
//(/為了這)
教育/經驗/技能
?, 超過 3 年。
本科學歷,3年以上質量管理工作經驗。
?with,,excel,.
熟練使用辦公軟件,如WORD、EXCEL、PPT等。
?與DCC。
熟悉文件控制工作。
好的
良好的英語閱讀和寫作能力
質量技術員崗位職責12
職責:
1、制定產品質量檢驗標準,總結生產中看到的實際問題并提出解決方案,建立質量整改表;
2、根據客戶需求,確定生產過程中的質量關鍵控制點,制定產品過程控制標準,確保產品質量的可追溯性;
3、根據公司技術標準和操作文件,制定產品過程控制標準,組織對產品生產全過程進行監督檢查;
4、主動針對產品質量問題或缺陷,組織調查,分析原因,制定改進方案并監督實施;
5、根據客戶的檢驗要求和標準,與第三方檢驗機構完成檢驗。
工作要求
1、大專及以上學歷,化工、材料相關專業優先(應屆畢業生也可);
2、熟練使用辦公軟件,有較強的團隊合作精神。
質量技術員崗位職責 13
職責:
1、制定質量保證計劃并按車型生產進度執行;
2、保證生產期間各項相關工作的有序開展,處理生產期間突發的質量問題,從原理和原理上分析問題,制定對策并落實;
3、負責新車型質量標準的起草和測試,響應供應商和客戶反映的質量問題,提升供應商的質量能力;
4、其他部門附屬事項、QCC、TS等相關業務的對應。
工作要求:
1、有1-2年整車相關行業質量管理經驗者優先;
2、熟悉整車行業對應流程,具有較強的獨立對應能力;

3、較強的問題分析能力、溝通能力、挑戰精神和責任感;
質量技術員崗位職責 14
職責:
1、負責推動檢驗標準的實施; 負責監督檢驗檢驗標準的有效性和檢驗標準的執行情況;
2、客戶投訴處理改進措施的確認和跟進;
3、試產項目的跟進,試產資料的收集整理;
4、負責配合工程師開展質量改進活動;
5、負責質量資料的收集整理;
5、完成上級領導交辦的工作。
工作要求:
1、本科及以上學歷;
2、有興趣從事生產質量技術工作,能吃苦耐勞,有良好的表達和溝通能力。
3、熟練筆記本電腦操作,有汽車行業項目或質量工作經驗者優先,有機械制造經驗者優先。
質量技術員崗位職責 15
職責:
1、根據檢驗單按抽樣方案、研發樣品、質檢標準對來料進行檢驗; 判斷采購物料的質量狀況
2、采購材料不合格的控制及退貨處理; 跟蹤異常質量并及時通知供應商
3.整理和維護相關文件
4、根據工藝規劃的工藝文件、工藝標準、產品標準、作業指導書等文件,對工藝的人力、機料、方法、環境等進行監督、測量,分析未在的隱患及時反饋;
5、牽頭解決生產實施中存在的不到位問題,促使生產采取糾正預防措施,并督促落實;
工作要求:
1、年齡24-30歲,大專、小學及以上學歷; 女性it技術員,熟悉各種測量工具的使用
2、原則性強,邏輯清晰,有良好的溝通能力和團隊合作精神;
3、熟悉質量管理體系和QC七大方法,善于發現問題、分析問題和解決問題;
【質量技術員崗位職責】相關文章:
質量技術員崗位職責01-17
質量技術員崗位職責(15篇)01-17
品質部崗位職責 10-27
技術員崗位職責03-07
技術員崗位職責09-27
技術人員職責 12-15
技術員崗位職責06-03
IT技術員崗位職責01-11
安全質量監督員崗位職責08-08
上一篇:運維監控的下一步將走向何方?